南京疫情的最新情况(南京疫情最新情况通告)

南京市秦淮区3月22日新增疫情社区防控区域

自3月22日起 ,南京市秦淮区新增新冠肺炎疫情社区防控区域 ,具体如下:封控区:区域:瑞金路街道瑞金北村37栋 。封控区实行“区域封闭、足不出户 、服务上门”的严格管理措施,居民需严格遵守居家隔离要求,由社区安排专人提供必要的生活物资配送 、医疗保障等服务 。

南京疫情的最新情况(南京疫情最新情况通告)-第1张图片

自2022年3月28日起 ,南京秦淮新增的临时封控区相关情况如下:封控区域:大光路街道大光路117号香格里拉花园被划定为临时封控区。封控措施动态调整:以上区域封控措施将根据疫情防控需要进行动态调整。

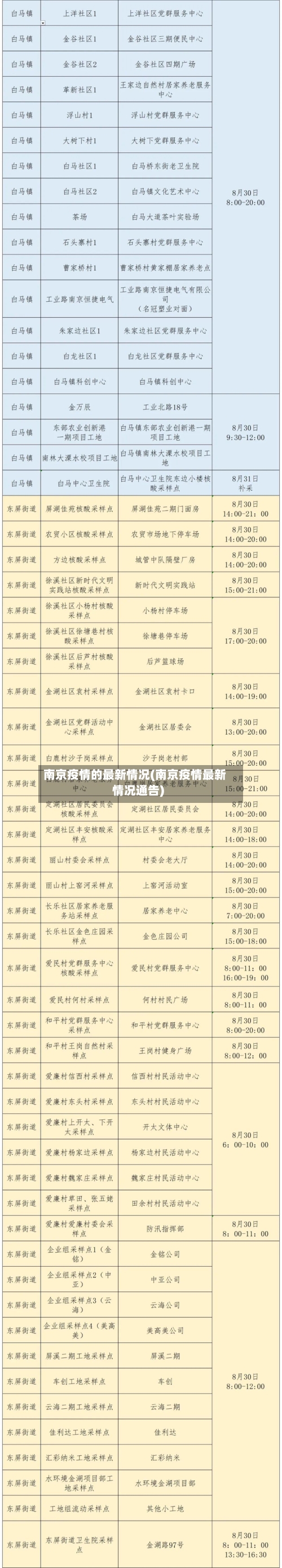
南京疫情的最新情况(南京疫情最新情况通告)-第2张图片

《关于调整秦淮区管控区域的通告》发布时间:2022年3月16日内容概述:根据疫情形势动态调整秦淮区封控区、管控区和防范区范围,明确各区域防控要求 。

南京疫情的最新情况(南京疫情最新情况通告)-第3张图片

人民网南京3月22日电(周梦娇)据江苏省卫健委通报,3月21日0至24时 ,南京市新增本土无症状感染者3例。

南京疫情防控最新消息

截至2022年3月16日,南京疫情防控最新消息汇总如下:近期发布的疫情防控通告《关于进一步做好当前疫情防控工作的通告(第3号)》发布时间:2022年3月10日内容概述:强调加强社会面防控,包括严格重点场所管理、减少人员聚集 、强化社区防控等措施。

022年3月17日0-16时 ,南京市在对重点人群和区域规模核酸检测中初步筛查出7名阳性人员,均在集中隔离和封控区人员中发现 。截至2022年3月17日16时疫情总体情况:南京市本轮疫情共发现阳性人员68例。其中江宁区59例、秦淮区4例、栖霞区5例。

南京秦淮圣贝门诊部自7月28日起暂停接诊,系配合南京市整体疫情防控措施的调整 ,近来除发热门诊外,南京市普通门诊几乎全面停诊 。停诊背景与原因南京市自禄口机场疫情发生后,为遏制疫情扩散 ,多次升级防控措施。根据要求 ,除发热门诊外,全市各级医疗机构的普通门诊均暂停接诊,以减少人员流动和交叉感染风险。

自3月22日起 ,南京市秦淮区新增新冠肺炎疫情社区防控区域,具体如下:封控区:区域:瑞金路街道瑞金北村37栋 。封控区实行“区域封闭 、足不出户、服务上门 ”的严格管理措施,居民需严格遵守居家隔离要求 ,由社区安排专人提供必要的生活物资配送、医疗保障等服务。

南京此次疫情的“凶手 ”是德尔塔毒株。德尔塔毒株的发现与命名:德尔塔毒株是新冠病毒变异毒株,最早于2020年10月在印度发现 。2021年5月,世卫组织将最早在印度发现的新冠病毒变异毒株B.612命名为德尔塔 。该变体被确定为印度第二波疫情的驱动因素之一。

江苏本土确诊+11!南京多地调为中风险地区

〖壹〗 、日0时至24时 ,江苏省新增本土确诊病例11例,新增本土无症状感染者7例;南京市多地调整为中风险地区,禄口街道为封控区域 ,离宁需持“健康码”绿码和48小时内核酸检测阴性证明,地铁S1线路暂停运行,部分公交线路暂停运营 ,机场关键岗位人员核酸检测改为三天一检。

〖贰〗、张家界发布1号令:11地调整为中风险地区张家界发布1号令 ,11个办事处上调为中风险地区,分别为张家界市武陵源区军地坪街道,张家界市永定区永定街道、崇文街道 、南庄坪街道、官黎坪街道、后坪街道 、沙堤街道 、大庸桥街道、西溪坪街道、阳湖坪街道 、枫香岗街道 。

〖叁〗、南京确诊病例绝大部分接种过疫苗 ,总体症状较轻,近来无重症病例出现,已关联4省4地共41人感染。疫苗接种情况与症状表现绝大多数确诊病例已接种疫苗:根据东南大学附属中大医院重症医学科主任杨毅的介绍 ,南京此轮疫情中,绝大部分确诊病例均接种过新冠疫苗,仅1例未满18岁的青年因年龄限制未接种。

一天新增40例确诊,南京到底发生了什么?

021年7月26日南京新增40例确诊病例 ,主要源于禄口机场疫情扩散,机场防疫漏洞导致保洁人员感染,进而引发家庭及跨省传播 。 以下是具体情况分析:疫情起源与初期发展禄口机场发端:7月20日 ,南京禄口机场在每周例行核酸检测中发现9例阳性样本,均为机场保洁人员。

月1日0-24时,江苏新增本土确诊病例40例 ,其中扬州26例 ,具体信息如下:新增本土确诊病例分布:南京市报告11例,淮安市报告3例,扬州市报告26例。从病情程度来看 ,11例为轻型,29例为普通型 。新增本土无症状感染者情况:新增本土无症状感染者2例,均为扬州市报告。

月4日0 - 24时 ,江苏新增本土确诊病例40例,其中南京市报告4例,扬州市报告36例。 具体情况如下:病例类型:22例为轻型 ,16例为普通型,2例为重型 。以上病例均在定点医院隔离治疗。新增出院病例:8例(本土确诊病例6例,境外输入确诊病例2例)。

北京1例 黑龙江1例 江苏1例 四川1例 其中3例由无症状感染者转为确诊病例(广东2例、四川1例) 。其他关键数据 无新增死亡病例 。新增疑似病例2例 ,均为境外输入(均在上海)。数据来源:财联社2月15日电,信息基于国家卫健委通报。