全国现有22个中风险地区/全国现有中风险地区66个地图

哪些地区是中高风险地区

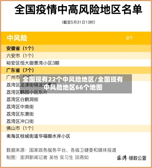
〖壹〗、中高风险地区所在设区市是指被划定为中高风险地区的村/街道/社区/小区所在的那个县(市 、区)所属的地级及以上城市。以下是关于中高风险地区所在设区市的详细解释:定义范围 中高风险地区通常是根据疫情形势和防控工作需要 ,由相关部门动态划定的 。

全国现有22个中风险地区/全国现有中风险地区66个地图-第1张图片

〖贰〗、中高风险地区所在地市是指被划定为中高风险地区的村/街道/社区/小区所在的那个县。中风险地区定义:中风险地区是以县市区为单位进行划定的。具体标准为,14天内有新增确诊病例,累计确诊病例不超过50例;或者累计确诊病例超过50例 ,但14天内未发生聚集性疫情 。

全国现有22个中风险地区/全国现有中风险地区66个地图-第2张图片

〖叁〗、云南全省范围内对有毒野生菌中毒的风险进行了评估 ,结果显示,在7个地区被划为高风险区域,包括宜良县 、红塔区 、华宁县、新平县、澜沧县 、墨江县以及砚山县 。这7个地区由于地理环境和气候条件等因素 ,居民食用有毒野生菌中毒的风险相对较高。

〖肆〗、中高风险地区的划分标准是以县市区为单位的。如果一个县市区在14天内没有新增确诊病例,或者累计确诊病例不超过50例,那么它被划分为低风险地区 。 如果一个县市区在14天内有新增确诊病例 ,累计确诊病例超过50例,但14天内没有发生聚集性疫情,那么它被划分为中风险地区。

全国现有22个中风险地区,具体有哪些地区?

〖壹〗、个省份和新疆生产建设兵团无新确诊病例 、新死亡病例和新疑似病例。我国中等风险地区有22个 ,其中辽宁15个,安徽7个 。辽宁省沈阳市和平区顺天社区780、82号楼独立院落被确定为银河市碧桂园、红红区繁新里社区 、阳光100一期中等风险区。辽宁省营口市鲅鱼圈区熊跃镇辽海花园社区、鲅鱼圈区红海社区益海福都社区为中等风险区。

〖贰〗、全国现有22个中风险地区,具体包括以下地区:北京市:昌平区东小口镇森林大第家园社区 、南邵镇双营西路11号院等 。重点说明: 中风险地区的划定是基于当地疫情的发展情况、病例数量、传播风险等因素综合考虑的。 中风险地区的划定是动态变化的 ,随着疫情的发展和防控措施的实施,风险等级可能会发生变化。

〖叁〗 、全国现有的22个中风险地区中,整整有11个地区集中在辽宁营口 ,短短几天的时间 ,中风险地区就增加了5个 。近来,中风险地区辽宁省有15个,除了辽宁营口11个地区之外沈阳共计4个 ,安徽共计7个,六安共计6个,合肥共计1个。

〖肆〗 、高风险地区:指病例和无症状感染者的居住地 ,以及活动频繁且疫情传播风险较高的工作地和活动地等区域。通常以居住小区(村)为单位划定,具体范围可根据流调研判结果调整 。

最新全国风险地区名单查询入口(实时更新)

最新全国风险地区名单可通过本地宝——全国疫情中高风险地区名单查询器实时查询 。查询平台:本地宝——全国疫情中高风险地区名单查询器查询入口:点击进入(实时更新)本地宝的全国疫情风险等级名单查询系统由小编们实时维护,风险地区有调整时会第一时间更新专题 ,确保用户获取的信息准确且及时。

查询方式:点击进入上海本地宝的风险专题页面,可获取全面的风险地区数据。附加功能:关注微信公众号“上海本地宝”,在对话框搜索【风险】 ,即可便捷获取实时更新的全国疫情风险等级和中高风险地区名单 。注意:以上数据仅限于中国大陆地区,不包括港澳台。

为了更便捷地获取全国疫情风险等级和中高风险地区名单,您可以关注微信公众号“上海本地宝 ”。在对话框搜索【风险】 ,即可获取实时更新的查询服务 ,无论是上海还是全国其他地区的动态,一目了然 。

查询方式一:国务院客户端小程序——疫情风险等级查询入口获取:通过微信搜索“国务院客户端”小程序,进入后即可找到“疫情风险等级查询”功能入口。查询流程:进入小程序后 ,点击页面上部的查询按钮,系统将直接展示全国中高风险地区名单,信息一目了然 ,无需复杂操作。

可以通过以下步骤查询所在地区的疫情风险等级:第一步:进入国家政务服务平台打开浏览器,访问国家政务服务平台官方网站(或通过官方政务服务APP进入) 。该平台由国家相关部门运营,提供权威的疫情风险等级信息 ,数据更新及时且覆盖全国范围。

全国疫情中高风险地区的查询可以通过“国务院客户端 ”小程序和“国家政务服务平台 ”小程序完成。首先,您可以通过微信扫描下方的二维码直接进入“国务院客户端”小程序,或者点开并长按二维码识别进入 。另外 ,您也可以直接在微信中搜索“国务院客户端”小程序并点击进入。